隨著人工智能技術的飛速發展,人形機器人作為未來科技的重要方向,正逐漸成為投資界的熱點。
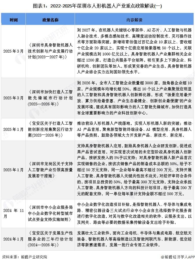
為搶抓全球人工智能與機器人技術融合發展的戰略機遇,加快建設國際國內領先的具身智能機器人產業集聚區,3 月 3 日,《深圳市具身智能機器人技術創新與產業發展行動計劃 ( 2025-2027 年 ) 》 ( 以下簡稱《行動計劃》 ) 正式發布。
根據《行動計劃》發展目標,到 2027 年,深圳在機器人關鍵核心零部件、AI 芯片、多模態感知技術、靈巧操作技術等方面取得突破。新增培育估值過百億企業 10 家以上、營收超十億企業 20 家以上,實現十億級應用場景落地 50 個以上,關聯產業規模達到 1000 億元以上,具身智能機器人產業集群相關企業超過 1200 家,形成更完善的產業生態,產業綜合實力達到國際領先水平。
近年來,人形機器人產業從實驗室走向工廠和家庭,成為全球科技競爭的新焦點。
在這一浪潮中,深圳憑借其獨特的政策支持、產業鏈優勢和技術創新能力,迅速崛起為全球人形機器人產業的 " 先鋒城市 "。對于投資者而言,深圳不僅是技術創新的高地,更是商業化落地的試驗田。本文將從政策紅利、產業現狀、核心優勢及未來機會等維度,解析投資人形機器人為何必須關注深圳。
1、深圳市人形機器人產業政策環境
——深圳市人形機器人產業重點政策梳理
深圳作為中國改革開放的標桿城市,其政策紅利的持續釋放與創新迭代,使其成為全球投資者不可忽視的戰略高地。深圳從 " 政策紅利 " 向 " 產業紅利 " 轉型的核心抓手是科技創新,始終以產業需求為導向,推動產業結構向高端化、智能化躍遷。
作為全球人形機器人產業的核心陣地,深圳的政策紅利的精準性、系統性和前瞻性,使其成為資本與技術匯聚的 " 超級磁場 "。
近年來深圳出臺多項鼓勵性政策,不斷加大對人形機器人產業的支持力度,為行業發展打開了高速通道。2025 年 3 月,深圳出臺《深圳市具身智能機器人技術創新與產業發展行動計劃 ( 2025 — 2027 年 ) 》,旨在搶抓全球人工智能與機器人技術融合發展的戰略機遇,加速構建具身智能機器人產業創新生態,推動具身智能機器人產業高質量跨越式發展,加快建設國際國內領先的具身智能機器人產業集聚區,加快打造具有全球重要影響力的產業科技創新中心。
——深圳市人形機器人產業各區域政策
截至 2025 年 3 月,深圳市寶安區、南山區、福田區、龍華區等區域均圍繞人形機器人出臺了一系列產業政策,通過資金補貼、活動補貼、技術研發獎勵、建設公共服務平臺等方式,推動人形機器人產業發展。

——深圳市人形機器人產業鏈圖譜
隨著一系列政策紅利的持續賦能,深圳的產業鏈得以迅速壯大并做優做強,上下游企業緊密協作,形成了具有強大競爭力的產業集群,為深圳的經濟社會發展注入了強勁動力。
目前,深圳已構建覆蓋 " 上游核心零部件 - 中游整機制造 - 下游場景應用 " 的全鏈條產業體系:
上游核心零部件:深圳匯聚了全球最密集的機器人核心硬件供應商,包括微型驅動系統 ( 兆威機電 ) 、激光雷達 ( 速騰聚創 ) 、伺服系統 ( 匯川技術 ) 、3D 視覺 ( 奧比中光 ) 、觸覺傳感器 ( 帕西尼感知 ) 等。
中游整機制造:深圳擁有優必選、樂聚、眾擎、逐際動力等至少 9 家整機企業,覆蓋教育、工業、服務等全場景。優必選 Walker S1 已進入奧迪、比亞迪工廠承擔質檢與搬運任務 ; 眾擎機器人完成全球首例前空翻特技,技術迭代速度領先全球。
下游場景集成:深圳開放工業制造 ( 比亞迪、富士康 ) 、公共服務 ( 環衛、醫療 ) 、特種作業 ( 搶險救災、深海探測 ) 等場景,推動人形機器人從實驗室走向規模化應用。
根據企查貓披露的數據顯示,截至 2025 年 3 月,深圳市人形機器人產業鏈上游核心硬件領域執行器相關企業超 1600 家,感知器件廠商超 2600 家,控制交互器件廠商超 1500 家,動力系統企業超 700 家 ; 軟件系統環節中人工智能企業約 1000 家,操作系統企業數量超 250 家,人形機器人集成企業約 60 家。

從市級企業數量分布來看,深圳市人形機器人產業鏈企業主要分布在寶安、南山、龍華和龍崗,其中寶安區人形機器人產業鏈企業數量最多,擁有執行器企業 628 家、感知器件企業 842 家、控制交互企業 559 家、動力系統企業 192 家、人工智能企業 162 家、操作系統企業 70 家 ; 其次是南山區,共擁有人形機器人產業鏈企業 1370 家。
可以發現,深圳的產業鏈優勢不僅是 " 完整 ",更是 " 高效 " 與 " 開放 " 的結合:從核心零部件的快速迭代,到整機企業的技術突破,再到場景落地的數據反哺,形成正向循環。

——深圳市人形機器人產業規模現狀
目前,深圳是國內人形機器人產業最主要的集聚地之一,近年來,產業規模呈現逐步擴大的趨勢。據深圳市人工智能協會數據,2024 年深圳人形機器人產業產值達 19.8 億元,同比增長 113%,人形機器人產業鏈企業數量超 50 家,企業數量位居全國第一,是全國人形機器人產業鏈最完善的城市。

作為全球人形機器人產業的核心城市,深圳的不同區域依托產業基礎、政策支持和場景資源形成了差異化分工格局,共同構建起 " 研發 - 制造 - 應用 " 的全鏈條生態。
深圳市人形機器人產業發展較好的地區主要為南山區、寶安區和深汕特別合作區。例如,僅深圳南山區就集聚了超過 200 家人形機器人產業鏈上下游企業及機構,涵蓋了從核心零部件到整機制造的各個環節 ; 寶安區以智能制造和供應鏈效率為核心優勢,通過政策創新加速產業空間釋放。
根據地方國民經濟和社會發展統計公報,2023 年南山區服務機器人產量 370.34 萬套,占比超 75%; 寶安區服務機器人產量 20.62 萬套,占比 4%; 深汕特別合作區服務機器人產量 74.62 萬套,占比 15%。上述三區服務機器人共生產了深圳市接近 85% 的服務機器人,同時也是深圳市人形機器人生產基礎最為良好的區域。

——深圳市人形機器人產業企業總數
深圳作為人形機器人產業的聚集地,眾多企業在這里扎根成長,形成了獨具特色的產業生態。這些企業如何在市場中定位自己,如何依托深圳的資源優勢進行布局,以及它們之間的協同合作情況,可以更清晰地看到深圳市人形機器人產業的發展脈絡和未來趨勢。
據企查貓查詢數據顯示,近年來人形機器人歷年新注冊企業數量也在快速增長。截至 2025 年 3 月,深圳人形機器人產業相關的注冊企業超 7000 家,且年新增企業數量逐年增加 ;2024 年,深圳人形機器人相關產業注冊企業數量為 884 家,為近年來最高值,表明深圳人形機器人產業的發展十分火熱。
深圳作為全球人形機器人產業的 " 創新極核 ",已形成 " 區域集聚 + 全鏈協同 + 技術分層 " 的立體化企業布局。
近截至 2025 年 3 月,深圳市已匯聚機器人上市企業 34 家,獨角獸企業 9 家,7 家人形機器人企業入選摩根士丹利全球人形機器人上市企業百強名單,占中國大陸上榜企業的 1/4。深圳市人形機器人產業競爭力十分強勁。

從企業分布來看,深圳市人形機器人產業鏈企業主要分布在南山、寶安等地區,其中南山集聚了大量的人形機器人優勢企業,包括優必選、速騰聚創、越疆科技、逐際動力、眾擎、銀河通用等 ; 寶安區集聚了眾多執行器、感知器件等核心硬件企業。
——深圳市人形機器人產業載體空間布局
在人形機器人相關領域,深圳擁有較為完善的上下游產業鏈布局。深圳市相繼成立了華豐國際機器人產業園、寶安 5G 及機器人智能制造產業園等機器人產業集聚區,吸引并集聚了一批優秀企業,為人形機器人產業的發展提供了重要平臺。
5、深圳市人形機器人產業融資分析
——深圳市人形機器人產業融資現狀分析
在深入探討了深圳市人形機器人產業的企業布局之后,不難發現,這一新興產業的蓬勃發展并非偶然,其背后離不開資金的有力支持。資金是產業發展的血液,為人形機器人企業的研發創新、生產制造、市場拓展等各個環節提供了源源不斷的動力。在深圳這片創新熱土上,眾多人形機器人企業得以茁壯成長,正是得益于豐富的融資渠道和靈活的融資策略。
從人形機器人產業融資情況來看,2023-2025 年,深圳市人形機器人產業融資十分活躍。從融資輪次分布情況來看,天使輪為代表的前期融資以及 IPO 為代表的后期融資活動均數量較多,體現了深圳市人形機器人產業具有良好的融資環境。
——深圳市人形機器人產業融資區域分布
從融資區域分布情況來看,深圳市人形機器人產業融資主要分布在南山區、龍華區、寶安區和福田區,其中,南山區人形機器人產業融資最為活躍,作為深圳市人形機器人產業的重要集聚地,吸引了大量資本的投資。近年來,南山區內的人形機器人企業頻繁獲得融資,單筆融資額也相對較高。

6、深圳市人形機器人產業投資機會分析
——各區發展前瞻與規劃
作為深圳市科技創新的重要領域,人形機器人產業不僅承載著推動經濟高質量發展的重任,更蘊含著巨大的市場潛力和投資價值。目前,各區根據自身資源稟賦和產業基礎,紛紛制定了針對人形機器人產業的發展戰略和規劃,為投資者提供了豐富的選擇和廣闊的空間。
從深圳市人形機器人產業區域功能規劃來看,南山區重點建設廣東省具身智能機器人創新中心,帶動產業上下游協同開展技術攻關和產業應用 ; 福田區重點支持福田實驗室突破具身智能感知、移動、決策、交互等關鍵核心技術,打造前沿開放的具身智能平臺底座 ; 光明區重點支持光明實驗室建設大灣區昇騰算力應用創新研究院,推動昇騰 AI 算子開發和開源社區生態建設。支持組建具身智能機器人領域市重點實驗室。
——產業優勢及投資機會總結
如今,深圳作為全球人形機器人產業的 " 超級孵化器 ",其政策紅利、全鏈協同、場景開放與資本生態的深度融合,構建了其他城市難以復制的投資護城河。
深圳的競爭力不僅在于其千億級產業規模,更在于政策精準度、供應鏈效率、場景開放度與資本活躍度的四位一體。深圳正在超越波士頓、東京等傳統機器人產業中心,成為全球人形機器人從實驗室邁向產業化的首選 " 試驗田 "。投資人若想抓住人形機器人爆發的 " 黃金十年 ",深圳將是不可繞過的戰略高地。
來源:前瞻網
