經過多年深耕,我國跨境 B2B 產業已構建起覆蓋供應商、采購商及渠道服務商的全鏈路生態體系。在全球化重構、數字技術應用推動下,三方協同重塑貿易價值:供應商借助精準需求預測對接全球采購;采購商通過數據中臺整合供應鏈資源;渠道商整合支付、物流等模塊形成服務閉環。隨著 AI 匹配算法等技術的深度應用,一場以供需雙側及渠道深度智能化升級為特征的跨境 B2B 產業變革正蓬勃興起。
1. 我國出口貿易規模保持穩定增長,新興市場與 " 一帶一路 " 沿線國家成為新增長點
近十年我國出口貿易規模保持穩定增長。2024 年我國全年出口額達 25.45 萬億元人民幣,同比增長 7.1%,展現出較強的動能和活力。新興市場與 " 一帶一路 " 沿線國家在我國出口中的地位逐步上升,成為新增長點。例如,對共建 " 一帶一路 " 國家出口貿易整體增長 9.6%,對巴西增長 23.3%,對阿聯酋增長 19.2%,對沙特增長 18.2%。


近年來,跨境貿易和物流飛速發展,采購商更加關注本地倉儲物流配送時效和本地化服務。此外,產品品牌愈發受到重視,采購商更傾向挑選擁有良好品牌形象的供應商。搜索引擎排名高低往往被視為品牌實力的標志之一,深度影響品牌流量,采購商們通常對品牌打造的主頁、產品和資質介紹等頁面更感興趣。

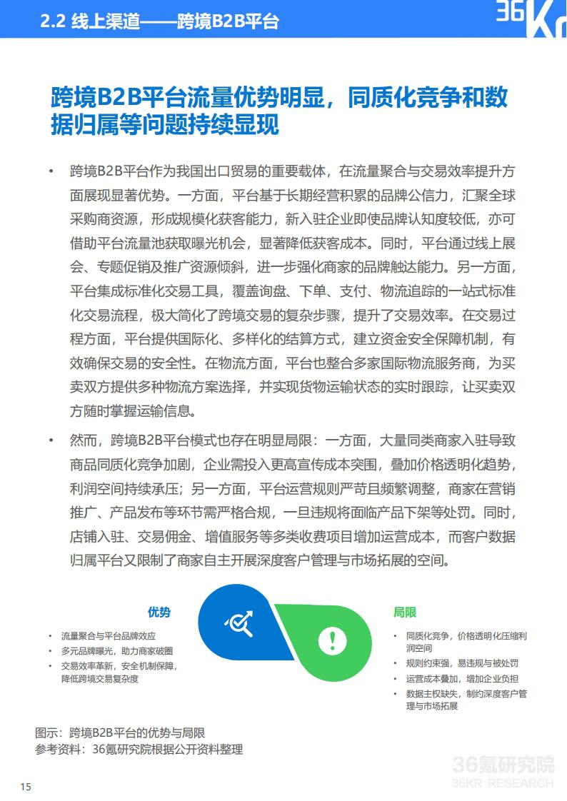
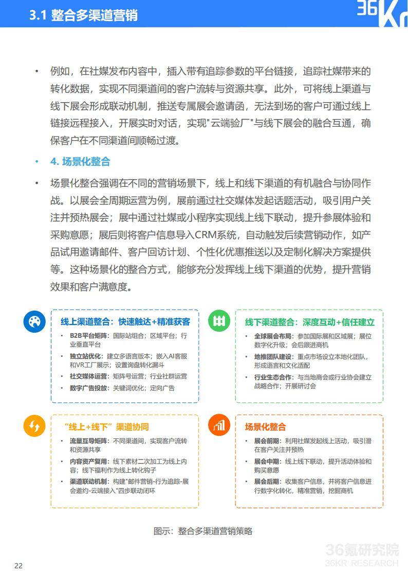
展會與地面推廣因技術革新而取得小范圍進步,行業規模穩步增長。B 端采購行為線上化趨勢明顯,跨境 B2B 貿易平臺具有較高成長空間;全球電商去中心化趨勢崛起,獨立站模式快速發展。因而,在線上渠道中,跨境 B2B 平臺與獨立站模式各有千秋,并舉發展。

獨立站作為企業的線上門戶,是獲客轉化和品牌展示的重要平臺。而社媒則是連接品牌與采購商的橋梁,具有強大的互動性和傳播力。加大獨立站與社媒的統一投入,意味著要充分發揮兩者的各自優勢,并將它們緊密結合起來,形成線上營銷的合力。

中國跨境 B2B 行業的目前處于哪個發展階段?發展現狀如何?
跨境 B2B 采購商采購行為呈現什么樣的特點?采購需求如何?
采購商有哪些線上和線下采購渠道?各具有什么樣的優劣勢?
對國內外貿 B2B 企業來說,有哪些渠道優化策略?
更多精彩內容,詳見《2025 年跨境 B2B 采購買家行為分析及采購渠道研究報告》,點擊下載鏈接,提取碼:pb65









來源:36氪
