行業主要上市公司:海爾智家 ( 600690 ) 、美的集團 ( 000333 ) 、格力電器 ( 000651 ) 、小米集團 ( 01810 ) 、石頭科技 ( 688169 ) 。
本文核心內容:中國全屋智能行業政策 ; 各省市全屋智能行業政策 ; 政策解讀
1、政策歷程圖
從相關政策歷程來看,中國全屋智能行業政策從 " 十二五 " 的戰略確立,到 " 十三五 " 的技術賦能,再到 " 十四五 " 的生態完善與規范引導,形成了層層遞進的扶持體系,持續推動產業從萌芽走向高質量發展。
2、國家層面政策匯總及解讀
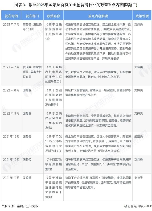
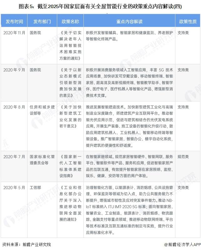
——國家層面全屋智能行業政策匯總
當前中國全屋智能政策從技術研發、產品創新、市場推廣、標準建設等多個方面對全屋智能、智能家居行業進行了支持和引導,旨在推動智能家居產業的高質量發展,提高智能家居設備的普及率和用戶體驗,促進智能家居與其他領域的融合,培育新的消費增長點,為經濟發展注入新動能。



——《制造業可靠性提升實施意見》解讀
《制造業可靠性提升實施意見》中提到,要深化物聯感知、智能控制、人機交互等技術在家電等終端消費品的應用,推動智能產品跨品牌互聯互通。鼓勵家電等行業建設大規模個性化定制服務平臺,推廣全屋定制、智能家居解決方案。支持智能家居企業搭建 " 產品 + 服務 " 平臺,以智能產品為載體提供娛樂、健康、陪護等生活服務,發展智能家居體驗中心,構建沉浸式、場景化服務空間。同時,圍繞老人、兒童等重點人群,研究開發適老化智能家居等使用便捷、陪護照料型智能產品。此外,還將編制智能家居等重點領域數字化轉型標準體系建設指南,制修訂智能家電互聯互通標準等相關標準。
3、各省市層面的政策匯總及解讀
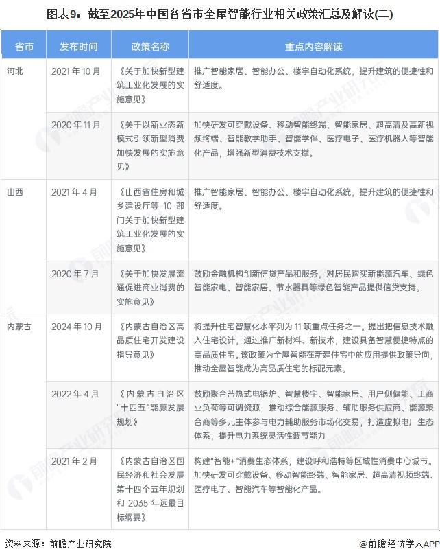
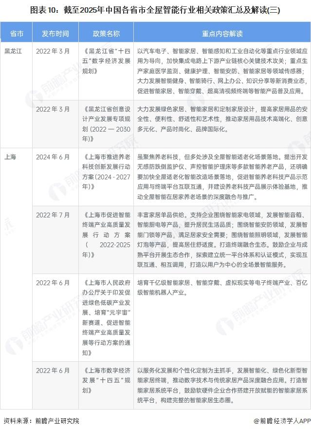
——各省市全屋智能行業政策匯總
截至 2025 年各省市全屋智能行業相關政策匯總如下:







——各省市全屋智能行業發展方向解讀
中國各省市圍繞全屋智能行業出臺的政策規劃呈現因地制宜、多點發力的特征,各省市結合自身產業基礎與需求精準施策:經濟發達地區聚焦核心技術攻關與產業集群建設,通過設立專項基金、打造創新中心助力技術突破 ; 多地推出消費補貼政策,針對智能門鎖、掃地機器人等產品給予不同比例補貼,簡化申報流程以激活市場活力 ; 同時普遍推動全屋智能與新型建筑、智慧社區、適老化改造等場景融合,完善網絡基礎設施配套,從技術研發、市場推廣、場景落地等多維度協同推進,構建各具特色的全屋智能發展生態。
來源:前瞻網
